For best experience please turn on javascript and use a modern browser!
You are using a browser that is no longer supported by Microsoft. Please upgrade your browser. The site may not present itself correctly if you continue browsing.
  • Academic Director
    Prof. dr. J.L. (Justus) Uitermark

    Academic Director

    Justus Uitermark is responsible for creating and maintaining an inspiring research environment. Feel free to reach out directly with any questions and concerns, in particular about:

    • The curriculum of the AISSR
    • Questions or concerns related to academic integrity
    • AISSR rules and policies
    • Your ideas, questions, and draft proposals for funding applications

    Justus also chairs the Program Council and other AISSR meetings, and participates in faculty meetings on behalf of the AISSR.

  • Managing Director
    Drs. O.A. (Oke) Onemu

    Faculty of Social and Behavioural Sciences

    AISSR

    As managing director, Oke is responsible for the annual budget(s), deputizing for the academic director and external relations. Oke can be contacted for all your questions about:

    • AISSR wide finances
    • AISSR rules, policies and administrative processes
    • AISSR bureau
    • Agenda items for Program Council

    Furthermore, he is responsible for planning and executing policy and administrative processes, as determined by the Program Council.

  • AISSR Secretariat
    I.S. (Isa) Kistemaker

    AISSR Secretariat

    S. (Sybille) Krumpl

    AISSR Secretariat

    Please don’t hesitate to direct any questions about the following things to the AISSR secretariat:

    • Reception desk for all general questions for and about the AISSR (bureau), also if you are unsure about whom to contact.
    • Practical support for academic meetings, conferences, and workshops: booking meeting rooms, making hotel reservations, organising catering.
    • Housing, accommodation, residence permits and insurance for foreign PhD candidates.
    • PhD training programme: practical information and registration.
    • Agenda management AISSR management
    • Input for the AISSR newsletter

    The AISSR secretariat is available from Monday to Friday.

  • Office Manager
    Drs. J. (Han) Bakker

    Office Manager

    As the AISSR office manager, Han Bakker manages the AISSR secretariat. Han can be contacted for matters such as:

    • Urgent issues regarding residence permits
    • Monitoring progress of the PhD trajectories

    Next to that, Han assists our PhD coordinator Simon Cijsouw with the PhD training programme.

  • Programme managers
    C.J.M. (Christianne) van Domburg Scipio MSc

    Programme manager Human Geography, Planning and International Development Studies (GPIO)

    J.C. (Janus) Oomen MSc

    Programme manager Anthropology

    Drs. D.B.J. (Debby) Kraaijenzang

    Programme manager Sociology

    Dr A. (Ana) Miškovska Kajevska

    Programme manager Political Science

    A. (Agnes) Kiss MA

    Programme manager Political Science

    Our programme managers assist the 13 programme groups of the respective departments: Anthropology, GPIO, Political Science and Sociology.

    They are available for:

    • Financial management for programme group budgets.
    • Financial support and guidance with acquisition for externally funded projects, e.g. by the EU or NWO.
    • (Financial) support for academic activities
    • (Financial) reporting on (PhD) projects and scholarships, which are funded externally, e.g. by the EU, NWO or PhD scholarship organizations.

    Our programme managers also act as a link with departmental secretaries, who carry out institute-wide duties.

  • PhD coordinator
    S.T. (Simon) Cijsouw

    PhD Coordinator

    Our PhD coordinator Simon will be able to assist with:

    • Questions about the admission procedure and start of your PhD trajectory
    • All general issues regarding the AISSR PhD programme
    • Progress monitoring
    • Questions regarding the PhD training programme (including SICs)
    • Joint Doctorate procedures.

    Simon is also the contact person for the PhD Sounding Board as well as the Educational Committee.

  • Communications
    J. (Jeske) de Vries

    Communication manager

    You can contact our communication manager for matters like:

    • Advice and support in your communication and in organizing implementation.
    • Dissemination of research results.
    • Scientific meetings and events, AISSR-wide (e.g. the annual Harvest Day, AISSR Lecture series, book launches) and for the program groups.
    • All questions about (internal and external) online communications such as website(s), AISSR newsletter and social media.

    She also liases with the faculty communications bureau (FMG), the UvA central communications bureau and press office.

  • Research Policy Officer
    Drs. N. (Nicole) Schulp

    Research Policy Officer

    Our research policy officer can assist with questions about:

    • registration of publication output in PURE
    • annual reports and external evaluations

    Nicole can also help out regarding questions on Open Access publishing

  • Support PURE Research Output
    P. (Pim) de Vleeschhouwer

    Support PURE Research Output

    D.J. (Daniella) Dorenbos

    Support PURE Research Output

    All UvA research output is registered in our system called Pure. Registering your research output in Pure is important for several reasons:

    • Pure is linked to your UvA profile page. Any research output you register in Pure, will show up on your UvA page.
    • Registering your research output in Pure is important for our internal use. We use the data to create reports and to get an overview of all the research that is being done by AISSR researchers.
    • Registering your research output in Pure is important for the overall visibility of your research and publications. It also leads to a better search engine optimization (SEO). Which means that it will be easier for people to find your publications.

    You can register your publications, memberships, activities, press/media in Pure yourself. But Pim and Daniella are happy to assist.

  • Secretaries academic integrity
    M.E.B. (Marleen) Rademaker MSc

    Secretary academic integrity

    N.B. (Nicolien) Kipp

    Secretary academic integrity

    Marleen and Nicolien advise researchers on existing standards and guidelines regarding ethics & research integrity, and can futhermore be contacted for:

    • The ethical review procedure of the AISSR Ethics Advisory Board.
    • The AISSR Integrity Committee and AISSR Integrity protocol.

    For any questions, remarks and suggestions regarding AISSR research integrity & ethics, Marleen and Nicolien are also available.

    Marleen also is responsible for the PhD plagiarism checks: procedure, advice and submission.

  • Data stewards
    E. (Evelien) Oomen MSc

    Data steward

    E.M. (Marilena) Poulopoulou

    Data steward

    A.L. (Andie) Thompson MSc

    Data steward

    Our data stewards Evelien, Marilena and Andie can be contacted regarding:

    • Questions about the Research Management Services (RMS).
    • Support writing a Data Management Plan (DMP).
    • Questions about storing/archiving/publishing data.
    • Questions about data security and GDPR.
    • AISSR policy on research data management.

    Our data stewards can also assist in creating data processing and data sharing agreements.

  • Research grant advisor
    Dr E.B. (Emil) Holland

    Research grant advisor

    Emil Holland is our research grant advisor. He has extensive experience in supporting EU and NWO grants across all social science disciplines.

    You are welcome to contact Emil at any stage of the grant process. The earlier you come, however, the better they can assist you. He is also available for discussions about which calls may be suitable for your profile and situation.

  • AISSR affiliated centres
    R. (Robert) van de Walle

    Programme manager Affiliated Research Centres

    J.S.T. (Jip) Balm

    Management assistant Affiliated Research Centres

    A.E. (Anna) Wang

    Programme manager Affiliated Research Centres

    Robert, Jip and Anna assist the directors of our AISSR affiliated centres:

    • Amsterdam Centre for Conflict Studies (ACCS)
    • Amsterdam Centre for Inequality Studies (AMCIS)
    • Amsterdam Research Centre for Gender and Sexuality Studies (ARC-GS)
    • Centre for Social Science and Global Health (SSGH)
    • Centre for Sustainable Development Studies (CSDS)
    • Centre for Urban Studies (CUS)
    • Amsterdam Centre for Migration Research (ACMR)

    For these centres, they keep an overview of the finances as a budget holder, organise and coordinate various academic activities, events and meetings and assists in communication and reporting. 

  • PhD representatives 

    Each programme group selects a PhD representative. They represent all PhD Candidates in the PhD Sounding Board with AISSR and GSSS Management. The representatives advise AISSR and GSSS Management on PhD-related issues and for this purpose they make inventories of such issues. They also facilitate meetings at programme group level between PhDs and intellectual community oriented activities like discussions of papers and Seminars/Lectures. They introduce new PhD and are the primary point of contact for PhD related issues.

    Sociology

     
    Political Sociology tba
    Institutions, Inequalities, and Life courses (IIL)  Ely Strömberg
    Cultural Sociology

     

    Fabio Cescon

    Anthropology

     
    Exploring Diversity        Albina Abzalova
    Moving Matters (MoMat) Arati Kade & Tabitha Hrynick

    Health, Care and the Body (HCB)

     

    Yuan Yan & Roos Metselaar

     

    Political Science

     
    Challenges to Democratic Representation Larissa Böckmann & Daniel Komáromy
    Political Economy & Transnational Governance (PETGOV) Vera Savulescu

    Transnational Configurations, Conflict and Governance

     

    Eduard Anaškin

     

    Geography planning and development studies

     
    Political and Economic Geographies (PEG) Ouejdane Sabbah
    Governance and Inclusive Development Lekha Samant
    Urban Geographies (UG) Jakub Crcha
    Urban Planning (UP) Vivian Yeboah & Rianne Janssen
  • PhD mentors

    There are four AISSR PhD mentors:

    1. Marieke Brand (Anthro)
    2. Virginie Mamadouh (GPIO)
    3. Floris Vermeulen (POL)
    4. Ladan Rahbari (SOC)

    The PhD mentors integrate the role of AISSR confidential counsellors and their new role as PhD mentor. AISSR PhD students may contact the PhD mentor of their department as well as any of the other PhD mentors.

    PhD mentors:

    • invite new PhD students to the department, together with the other relevant actors
    • act as the first point of contact for PhD students with questions their supervisor or co-supervisor cannot answer
    • offer emotional support to PhD students (in relation to work-related stress)
    • can be consulted for advice regarding various issues such as:
      • brainstorming about your options in a given situation
      • interactions with your supervisor or supervision team
      • diversity and inclusivity  
      • working with a chronic disease or disability
      • problems combining tasks and roles (such as care tasks)
      • stress and other mental health problems
      • social insecurity
      • questions relating to UvA services (such as medical services and career support)
      • corona related questions regarding for example your planning
    • can refer candidates to other UvA specialists or institutions/agencies when necessary
    • can initiate a constructive discussion between the PhD student and their (co)-supervisor(s) in the case of a (impending) conflict with the (co-)supervisor(s)
    • can be requested (by a PhD student and/or program group leader) to advise/ mediate in case of tensions/conflicts regarding HR related issues and participate in an Annual Human Research Meeting when necessary
    • identify general issues that affect PhD students and relay these to the programme group leader(s)/department chair

    Confidentiality

    PhD mentors safeguard the confidentiality of the PhD students. The PhD in question shall be consulted prior to informing the program group leader or head of department about the issue. PhD mentors work according to the FMG ‘Working method for social insecurity FMG 2020’.

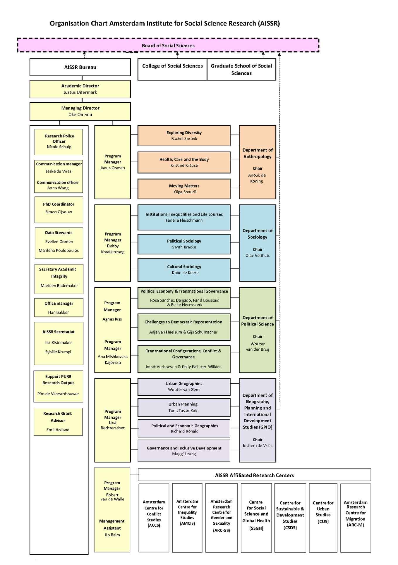
  • Organisation chart AISSR 2025